Search

Periodic safety update reports (PSURs)

This page includes information on periodic safety update reports (PSURs), PSUR submission requirements, PSUR single assessment procedures (PSUSAs) and the European Union reference dates (EURD) list.
HumanRegulatory and procedural guidancePharmacovigilance

PSURs are pharmacovigilance documents intended to provide an evaluation of the risk-benefit balance of a medicinal product at defined time points after its authorisation.

The objective of the PSUR is to present a comprehensive and critical analysis of the risk-benefit balance of the product, taking into account new or emerging safety information in the context of cumulative information on risk and benefits

EMA and national competent authorities assess information in PSURs to determine if there are new risks identified for a medicine and/or if its risk-benefit balance has changed.

A PSUR assessment can determine if further investigations on a specific issue are needed, or if an action is necessary to protect public health (e.g. an update of the information provided to healthcare professionals and patients).

Marketing authorisation holders (MAHs) are legally required to submit PSURs, in line with current legislation.

Article 35 of the Commission Implementing Regulation describes the structure of PSURs. Guidance is available on the preparation, submission and assessment of PSURs. This format is a legal requirement for both nationally authorised products and centrally authorised products.

For more information, see: 

Preparation of PSURs

MAHs should consult the following information when preparing a PSUR:

The Agency has also published an explanatory note to GVP module VII, which all MAHs should consult when preparing PSURs. It addresses specific challenges in the EU single assessment procedure for nationally authorised products, but the issues may also apply to centrally authorised products.

For more information on GVP modules, see Good pharmacovigilance practices.

Specific guidance is available on preparing PSURs for COVID-19 vaccines:

Submission of PSURs

As of 13 June 2016, MAHs are required to submit all PSURs in the EU to the central PSUR repository using the eSubmission Gateway/ Web Client.

Use of the PSUR repository is mandatory for both centrally and nationally authorised medicines, whether they follow the EU single assessment or a purely national assessment procedure.

For more information on how to use the PSUR repository, see:

Further information on the PSUR repository, guidance on how to register and multimedia tutorials for MAHs on how to submit a PSUR in the correctly-structured electronic formats can be found on EMA's eSubmission website.

Using the IRIS platform

Marketing authorisation holders should use the IRIS platform when managing PSURs. Submission of initial PSUR and response to the Request for Supplementary Information (RSI) in the PSUR Repository are still required. 

Please note that IRIS will create the submission record and the IRIS case for PSUSAs on the planned start date. This applies even if the PSUR is submitted well in advance of the start date and by the submission deadline stipulated in the EURD list.

Further guidance on the use of the IRIS platform and how to prepare submissions is available on the dedicated IRIS website:

IRIS does not replace the current submission gateway; they coexist serving different functions.

Submission requirements and EU reference dates: the EURD list

MAHs for active substances and combinations of active substances that are subject to assessment at EU level must submit the relevant PSURs according to the requirements set up in the list of EU reference dates (EURD) list:

The list does not include substances assessed at national level, although their PSURs must nonetheless be submitted via the PSUR repository. For these active substances, the frequency of submission is established at national level. For more information, see:

The EURD list provides the following information for each active substance/combination it contains:

  • frequency of PSUR submission;
  • data lock point;
  • submission date;
  • requirements for the submission of PSURs for generic, well-established use, homeopathic and traditional herbal products.

The EURD list is a legally binding document and MAHs are legally responsible for complying with its requirements. The list overrules the 'standard' PSUR submission cycle and any conditions related to the frequency of PSUR submission included in a marketing authorisation.

EMA updates the EURD list every month, following adoption by the Committee for Medicinal Products for Human Use (CHMP) and Coordination Group for Mutual Recognition and Decentralised Procedures - Human (CMDh), after consultation with the Pharmacovigilance Risk Assessment Committee (PRAC).

Any amendment to the EURD list becomes effective six months after its publication.

For more information on the EURD list and answers to frequently-asked-questions, see the following document:

MAHs and other stakeholders can request amendments to the EURD list by emailing eurdlist@ema.europa.eu with the following information:

  • extract of the relevant active substances/combinations from the Article 57 database for which the addition/amendment is requested.

Before submitting a request, EMA encourages stakeholders to carefully consult the introductory cover note. There may be some delay before EMA is able to respond due to the high volume of requests and necessary processing time.

Assessment of PSURs

PSURs submitted in accordance with the EURD list are subject to the EU PSUR single assessment (PSUSA) procedure.

EMA carries out PSUSA procedures to assess PSURs of medicines containing the same active substances or combinations, even if they are subject to different marketing authorisations and are authorised in different EU Member States. This aims to harmonise and strengthen benefit-risk review of medicines across the European Economic Area.

For more information, see the questions-and-answers below.

Post-authorisation procedural advice: questions and answers

A PDF version of the entire post-authorisation guidance is available:

The format and content of the PSUR, is legally required according to Commission implementing Regulation (EU) No 520/2012 since January 2013 and is further described in the Guideline on good pharmacovigilance practices (GVP) Module VII – Periodic safety update report.

In addition, the required format and content of PSURs in the EU are based on those for the Periodic Benefit Risk Evaluation Report (PBRER) described in the ICH-E2C(R2) guideline (see Annex IV ICH-E2C(R2)). To keep the terminology consistent with the one used in the EU legislation, the new PBRER continues to be described as PSUR.

Unless otherwise requested by competent authorities, the marketing authorisation holder shall prepare a single PSUR for all its medicinal products containing the same active substance with information covering all the authorised indications, route of administration, dosage forms and dosing regimens, irrespective of whether authorised under different names and through separate procedures. Of note, the PSUR section “Worldwide marketing authorisation status" applies irrespectively to centrally authorised products and nationally authorised products. Regarding centrally authorised products, the marketing status should also be provided as a stand-alone report, which is to be downloaded from IRIS and appended to the PSUR.

Even if a single PSUR is prepared for several products, please note that PSURs should be presented in a new eCTD sequence in the respective eCTD lifecycle of the concerned product.

Where relevant, data relating to a particular indication, dosage form, and route of administration or dosing regimen, shall be presented in a separate section of the PSUR and any safety concerns shall be addressed accordingly.

It should be noted that the responsibility for the quality of the submitted documentation lies with the MAH(s) and is crucial to the overall assessment. The data presented in the individual submissions should be intended exclusively for the purposes of the concerned procedure as it will be assessed and reflected in the single assessment report and will not be redacted prior to sharing with all concerned MAHs. PSUR related data presented in line with GVP module VIIare not considered to be commercially confidential. Of note, MAHs cannot use the information and data contained in the submissions for any other purposes than those related to the concerned procedure. It is recommended to limit the information reported on individual cases to a minimum, i.e. to only include patient level data to the extent necessary for the analysis of the case considering the purposes of the PSUSA procedure.

The marketing authorisation holder is required to consider the impact on the marketing authorisation of the data and evaluations presented within the report. Based on the evaluation of the cumulative safety data and the risk-benefit analysis, the marketing authorisation holder shall draw conclusions as to the need for changes to the product information of the products covered by the PSUR. For the purpose of analysing the impact of the PSUR data, the MAH can establish a so-called reference product information which should include “core safety” and “authorised indications” components, as explained in the GVP module VII on PSURs (section VII.B.4. ‘Reference information’) and be presented in English language. The changes proposed to the labelling can be based on the reference product information. However, as the reference product information might be different for the various EU product information, it is essential that the MAH considers the proposed changes in the context of those. This should be clearly discussed in both the conclusions and actions section of the body of the PSUR as well as in the EU regional appendix. (see questions “How can I submit the proposed changes to the product information within the PSUR for the products which are part of an EU single assessment” and “How can I propose changes to the product information within the PSUR for NAPs which are part of an EU single assessment?”).

Additional clarification on the content of the PSUR can be found in the explanatory note to GVP Module VII and should be used by MAHs for the preparation of PSURs subject to single assessment. As it complements GVP Module VII, both documents should be consulted.

An assessors question and answer guidance document has also been developed.

All the entries in the EURD list have been assigned a procedure number presented in the column “Procedure number of the PSUR single assessment”. The eCTD delivery file should be completed in accordance with the published EURD list, where the procedure number is the combination of a unique ID and the applicable Data Lock Point (DLP) in YYYYMM format.

In line with article 57(2) of Regulation (EU) No 1235/2010 all holders of marketing authorisations for medicines in the European Union, Northern Ireland and the European Economic Area must submit information to the European Medicines Agency on authorised medicines and keep this information up-to-date. This is a legally binding requirement from the EU pharmaceutical legislation. The Agency uses this information to support the analysis of data, regulatory activities and communication. In relation to the submission of PSURs, this facilitates the processing of the submissions in the PSUR Repository.

Please see question “To whom should I submit my PSUR?” for further details on submission requirements.

References

The list of EU reference dates and frequency of submission of PSURs” (so-called the “EURD list”) consists of a comprehensive published list of active substances and combinations of active substances, for which PSURs shall be submitted in accordance with the EU reference dates and frequencies determined by the Committee for Medicinal Products for Human Use (CHMP) and the Coordination Group for Mutual Recognition and Decentralised Procedures - Human (CMDh) following consultation with the Pharmacovigilance and Risk Assessment Committee (PRAC).

The European Union reference date (EURD) corresponds to the date of the first or the earliest known date of the marketing authorisation in the EU of a medicinal product containing the active substance or combination of active substances.

The EURD list facilitates the harmonisation of Data Lock Points (DLPs) and frequency of submission of PSURs for medicinal products containing the same active substance or the same combination of active substances, the optimisation of the management of PSURs and PSURs assessments within the EU allowing a single assessment and reassessment of the risk-benefit balance of an active substance based on all available safety data.

The PSUR frequency as published on the EURD list for a given active substance or combination of active substances overrules the standard submission cycle (i.e. 6-monthly, yearly and thereafter 3-yearly) set out in the legislation and any condition related to the frequency of submission of PSURs included in the Marketing Authorisation. However, competent authorities may still request the submission of a PSUR at any given time.

The EURD list is a living document, meaning that it is updated regularly in response to the emergence of relevant new safety information, newly authorised substances or requests from the marketing authorisation holders.For guidance on submission of requests for amendment of the EURD list, please refer to the question “How can I request to amend the EU reference date lists”.

References

The EURD list is updated on a monthly basis and any changes in the EURD list come into force 6 months after its publication. This publication occurs after adoption of the EURD list by the CHMP and CMDh following consultation of the PRAC.

Whilst changes become binding 6 months after publication, there might exceptionally be situations where PSUR submissions are necessary prior to the new frequency taking effect and this will be indicated in the EURD list as well, i.e. in case the PSUR frequency is changed from 6-monthly to yearly as part of a PSUSA outcome, there might be a need for a subsequent 6 monthly PSUR.

It is the responsibility of the marketing authorisation holder to regularly check the EURD and frequency of submission published in the European Medicines Agency website to ensure compliance with the PSUR reporting requirements for their medicinal products.

References

Marketing authorisation holders can submit requests to determine the European Union reference dates or to change the frequency of submission of PSURs on one of the following grounds:

  • for reasons relating to public health;
  • in order to avoid a duplication of the assessment;
  • in order to achieve international harmonisation.

The request and its grounds should be considered by the PRAC and the CHMP if it concerns at least one marketing authorisation granted in accordance with the centralised procedure or by the PRAC and the CMDh otherwise, which will either approve or deny the request.

The list will then be amended accordingly when appropriate and published on the European medicines website.

For more details on how to submit amendments to the list, please refer to 

Introductory cover note to the list of European Union reference dates and frequency of submission of periodic safety update reports

 (section 4).

References

If the active substance/combination of active substances contained in the medicinal product is not included in the EURD list, the MAH should submit the PSUR directly to the PSUR repository, using the non-EU single assessment functionality, via the eSubmission Gateway. The PSUR will then be considered delivered to the relevant national competent authority (NCA) where the product is authorized.

The frequency of submission shall be in accordance with the conditions specified in the marketing authorisation (if any), or otherwise according to the standard submission schedule of PSURs (i.e. 6-month intervals, yearly and thereafter 3 yearly).

Marketing authorisation holders for certain medicinal products such a homeopathic simplified registration or a traditional-use registration are not required to submit PSURs, unless there are specific requirements in the MA. For medicinal products authorised under Article 10(1), 10a or 16a of Directive 2001/83/EC, submission of PSURs is only required if indicated in the EURD list column: "Are PSURs required for products referred to in Articles 10(1), 10a, 16a of Directive 2001/83/EC as amended? Yes/No"

PSURs shall also be submitted upon request of the competent authority. Please refer also to the question Do I have to submit a PSUR my medicinal product if it is a generic, a product containing a well-established substance, a homeopathic or herbal medicinal product?

If the specific fixed dose combination is not listed in the EURD list, PSURs should not be submitted according to the EURD list entry of one or more individual components. However, PSURs should be submitted as specified in the conditions of the marketing authorisation (if any), or otherwise according to the standard submission cycle (i.e. 6-monthly, yearly and thereafter 3-yearly) unless the combination medicinal product falls within the categories of medicinal products exempted from the obligation to submit PSURs.

MAHs are required to submit PSURs once a medicinal product is authorised in at least 2 Member States in the EU, regardless of its marketing status, for the PSUSA to start. For nationally authorized products authorized in only one Member State, PSURs need to be submitted to the national competent authority for assessment at local level.

The MAH is not obliged to submit a PSUR if the granting of the Marketing Authorisation (MA) was notified on or after the DLP. The first PSUR will either be due following the subsequent DLP in the EURD list or, depending on the newly approved MA, a first PSUR submission might be considered earlier than the next DLP. However, if the MA was granted before the DLP, the obligation to submit applies.

As per the provisions of Article 107b of Directive 2001/83/EC and Article 28(2) of Regulation (EC) No 726/2004, only MAHs are required to submit PSURs. Parallel importers do not qualify as MAHs, and therefore they are not subject to the obligation to submit PSURs.

If however a PSUR has been submitted by a company holding a parallel import authorisation, such PSUR might be taken into account and assessed in terms of its impact on the risk-benefit balance of the medicinal product concerned. If the data contained in the PSUR contribute meaningfully to the scientific assessment, these data should be included in the scope of the PSUR procedure. However, the parallel importer will not become party to the PSUR procedure and will not receive a copy of the assessment report and outcome documentation as a MAH would.

Medicinal products authorised under Articles 10(1), 10a, 14 or 16a of Directive 2001/83/EC or medicinal products which have been authorised through the equivalent legal basis before re-codification are exempted from routine submission of PSURs unless otherwise specified in the marketing authorisation or required through the EURD list (see dedicated column “Are PSURs required for products referred to in Articles 10(1), 10a, 16a of Directive 2001/83/EC as amended? Yes/No”). Competent authorities can also request PSURs for generic medicinal products at any time on the grounds detailed in Article 107c (2) of the Directive.

Medicinal products authorised under Article 10(3) of Directive 2001/83/EC (hybrid application) are not exempted from the obligation to submit PSURs.

As per the provisions of Article 107b of Directive 2001/83/EC and Article 28(2) of Regulation (EC) No 726/2004, only MAHs are required to submit PSURs. Holders of authorisation under Art 126a of Directive 2001/83/EC are not subject to the obligation to submit PSURs with regards to such authorisation.

The obligation to submit PSURs applies also to products that have been given a positive CHMP scientific opinion under Article 58 of Regulation (EC) No 726/2004, since medicinal products and vaccines reviewed under this procedure are assessed as per the same rigorous standards and requirements as medicinal products authorised in the European Union.

However, the obligation to submit to the PSUR Repository does not apply for these medicinal products. For further information on how to submit PSURs for Article 58 products please refer to the guidance on Dossier requirements for centrally authorised products (CAPs).

In case of withdrawal, non-renewal or revocation of a marketing authorisation (MA) while the EU single PSUR assessment (PSUSA) procedure is on-going, the impact on the ongoing procedure can be either thatthe procedure will continue

  • If the PSUSA procedure includes MAs remaining valid, or
  • If there are other medicinal products which contain the same active substance or combination of active substances (e.g. generics) as the medicinal product covered by the withdrawn/non-renewed/revoked MA.

OR

  • the procedure will be stopped, if the withdrawn/non-renewed/revoked MA is the only MA covered by the ongoing PSUR assessment procedure, unless there are important safety concerns to consider the recall of any remaining medicinal products available on the market or the assessment could inform on public health concerns on long-term safety effects of the concerned product or evaluation of other medicinal products (e.g. same class of products) on the market regarding scientific and technical progress or future risk management or for other public health reasons.

For centrally authorised medicinal products, where the EU single PSUR AR will be completed, the information will be reflected in the EPAR of the concerned medicinal product.

Where a marketing authorisation is withdrawn, revoked or not renewed, the former marketing authorisation holder is encouraged to continue to collect spontaneous reports of suspected adverse reactions occurring in the EU (see GVP Module VI) to, for example, facilitate review of delayed onset adverse reactions or of retrospectively notified cases of adverse reactions.

Depending on the date of the EC decision on the revocation or withdrawal, or the date of expiry of the marketing authorization in case of non-renewal, marketing authorisation holders may still be required to submit a PSUR:

  • If the date is after the submission deadline specified in the EURD list, submission is mandatory irrespective of whether the date is before or after the start date of the procedure.
  • If the date is prior to the submission date specified in the EURD list, submission is no longer required except for exceptional cases for centrally authorised medicinal products, whereby the former marketing authorisation holder may be requested to submit a final / ad-hoc PSUR. An agreement on the procedural details of the PSUR submission should be reached between the marketing authorisation holder and the Competent Authority, since this PSUR should not be submitted to the PSUR repository.

In the case when the marketing authorisation of a medicinal product is suspended, this would not affect the requirement to submit a PSUR, since this situation corresponds to a temporary marketing cessation which could be lifted. The usual requirements in terms of submission apply. If the product has not been marketed during the whole reporting interval this should be specified in the PSUR.

The PSUR should focus on summary information, scientific assessment and integrated benefit-risk evaluation.

Marketing authorisation holders are not required to systematically include listings of individual cases, including case narratives, in the PSUR. However, they shall provide case narratives in the relevant risk evaluation section of the PSUR where integral to the scientific analysis of a signal or safety concern in the relevant risk evaluation section.

In this context “case narrative” refers to clinical evaluations of individual cases rather than the CIOMS narratives included in the individual case safety report (ICSR).

During the assessment of the PSUR, line listings for adverse reactions of special interest may be requested.

Reference

According to the guidance set out in the GVP module VII on PSURs , proposed changes to the EU labels as a result of the PSUR data should be provided under Section VII.C.5.1. PSUR EU regional appendix, sub-section “Proposed product information” of the PSUR.

It should be presented as a tracked change version of each EU SmPCs and package leaflets of the products concerned and each product information should be translated into English language including the tracked changes proposed, in order to enable the EU single assessment.

This can result in having to submit a large number of sets of tracked change product information with the additional burden of providing translations. Hence MAHs can consider the option to focus on the proposed amendments to SmPC and package leaflet. In such case, only the amended parts of the SmPC and package leaflet should be provided in track changes and in English language under the EU regional appendix.

It is important that changes proposed to the product information which are based on the submitted PSUR data are not submitted in parallel via a separate variation procedure. However, proposed changes that are not based on the data submitted within the PSUR, will not be considered, and a variation will have to be submitted as appropriate to the relevant competent authority.

In case no changes to the product information are being proposed as part of the PSUR, the MAH should not include any product information within the EU regional appendix.

Reference

A risk management plan (RMP) update can only be submitted with a PSUR for single centrally authorised medicinal product (CAP) or a mixture of CAPs belonging to the same global marketing authorisation (GMA) when the changes to the RMP are a direct result of data presented in the PSUR. In this case no stand-alone RMP variation is necessary, but the MAH should indicate in their cover letter that the RMP update is a direct result of data presented in the PSUR. The MAH should also present clean and tracked changes working versions of the RMP in the submission.

Submission of RMP updates cannot be accepted with PSURs subject to a PSUSA of:

  • a mixture of CAPs pertaining to different GMAs;
  • a mixture of centrally and nationally authorised medicinal products;
  • a mixture of NAPs.

In these cases, MAHs should submit the updated RMPs as part of another procedure affecting the RMP, if one such procedure is foreseen or as a separate variation to update their RMP.

If an RMP is incorrectly submitted with a PSUR, this will be identified during the procedure and the RMP will not be assessed. If the RMP was submitted as an eCTD the MAH will have to delete that version of the RMP in the next sequence to maintain the correct lifecycle of the product.

The PSUR is not the appropriate procedure for submitting final or interim study reports to the EU regulatory authorities. Final study reports should be submitted and assessed via the appropriate procedure in line with the guidelines on the details of the various categories of variations, on the operations of the procedures laid down in Chapters II, IIa, III and IV of Commission Regulation (EC) No 1234/2008.

However, in case a study report is able to further support the assessment of the PSUR, the MAH may provide the study report (or relevant parts thereof) as an appendix to the PSUR. The inclusion as an appendix does not discharge the MAH from their obligation to submit for assessment the study report via the appropriate procedure in line with the above-mentioned guidelines .

The PSUR should provide comprehensive information on the findings of all PASS, both interventional and non-interventional, in sections 7 and 8 respectively as an integrated summary. Information regarding completed clinical trials provided in the PSUR section “Summaries of significant findings from clinical trials during the reporting interval” can be presented in either a narrative format or as a synopsis.

Marketing authorisation holders should submit PSURs to the Agency as established in GVP Module VII according to the following timelines:

  • within 70 calendar days of the data lock point (day 0) for PSURs covering intervals up to 12 months (including intervals of exactly 12 months); and
  • within 90 calendar days of the data lock point (day 0) for PSURs covering intervals in excess of 12 months;
  • the timeline for the submission of ad hoc PSURs requested by competent authorities will normally be specified in the request, otherwise the ad hoc PSURs should be submitted within 90 calendar days of the data lock point.

The deadline for the submission of PSURs, which is legally binding and must be adhered to, is published in the EURD list.  However, the PSUR repository allows for a submission window between the DLP and the submission deadline, there is therefore no technical restriction preventing MAHs from submitting their PSUR in advance of the deadline.

References

For the first PSUR submission date after a positive opinion of an initial marketing authorisation for a centralised product, if the substance is not already included in the EURD list, a new EURD list entry will be based on the European Birth Date (EBD) or the International Birth Date (IBD). The applicant will need to indicate whether they wish to align the EBD to the IBD.

If the substance is already included in the EURD list, the PRAC Rapporteur will evaluate whether the existing EURD entry is also valid for the MAA. If the relevant EURD entry could not be valid for the MAA (e.g. a specific entry for a particular indication/pharmaceutical form/legal basis is needed), the PRAC Rapporteur should verify if a separate EURD entry is needed. In this case, a rationale for such addition of an EURD entry will be provided in the relevant CHMP AR and the Applicant will need to clarify whether they wish to align the EBD to IBD before the positive opinion of an initial marketing authorisation.

Post-authorisation, any change to the dates of submission and frequency on PSURs specified in the marketing authorisation shall take effect 6 months after the date of publication.

References

It is the responsibility of MAHs to ensure that they submit the necessary PSUR by the submission deadline as stated in the EURD list and that they are not in breach of their legal obligations with respect to the submission of PSURs.

If you have missed the submission deadline due to technical issues with the PSUR Repository, please contact EMA as soon as possible via EMA Service Now in order to request a late submission ID. Please note that late submissions cannot be accepted once the procedure has started.

References

The use of the PSUR Repository is mandatory for all PSUR submissions. MAHs are required to submit PSURs directly to the PSUR repository using the eSubmission Gateway; the submission of PSURs directly to national competent authorities is no longer accepted. This affects all PSURs irrespective whether they are for centrally or nationally authorised medicinal products and whether they follow the EU single assessment or purely national PSUR procedure.

The use of the xml delivery file for submissions to the PSUR Repository is mandatory for all PSURs and any related submissions via the eSubmission Gateway and/or the Web Client. For further instructions on creation of the xml delivery file, please refer to the MAH PSUR Repository User Guidance document. 

Reference

The official contact person for the PSUR procedure is the one provided in the xml delivery file. This person will be the sole recipient of any communication from EMA throughout this procedure, including the PRAC Recommendation, CHMP/CMDh output, and Commission Decision, as applicable. The contact information provided in the xml delivery file will override any information provided in the cover letter.

The PSUR assessment under a EU-PSUSA procedure is as follows, regardless of whether it refers to one or more centrally authorised medicinal products, a mix of centrally authorised medicinal products and nationally authorised products, or nationally authorised products only.

PSUR submission

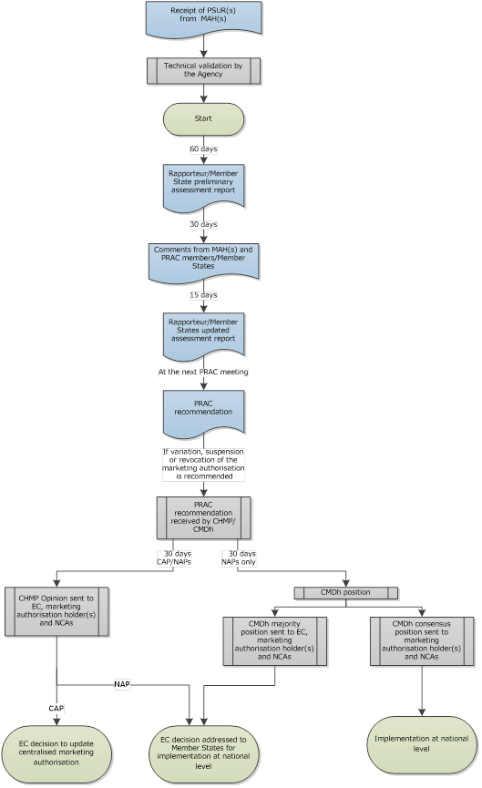
The assessment of a PSUR or several PSURs for the same active substance(s) is undergone by the PRAC Rapporteur or in case of nationally authorised products only by the appointed Lead Member State, respectively. The timelines for assessment are for up to 134 days followed by 67 days of Commission decision making process (if applicable). Upon technical* validation by the EMA of the submitted PSUR(s), the following timetable shall apply:

Day Action
Day 0 Start of the procedure according to the published timetable
Day 60 PRAC Rapporteur's / Lead Member State preliminary assessment report
Day 90 MAH and PRAC members' / Lead Member States comments
Day 105 PRAC Rapporteur's / Lead Member State updated assessment report (if necessary)
Day 120 PRAC recommendation adoption with the PRAC assessment report
Day 134 CHMP opinion / CMDh position (in case PRAC recommends a variation, suspension or revocation of the MA)

* There is no validation of the content of the PSUR.

The MAH is expected to provide, as applicable, by Day 90:  

  • responses to the “request for supplementary information” as outlined in the relevant section of the PRAC Rapporteur / Lead Member State PSUR preliminary assessment report,
  • comment on the proposed wording (in case the recommendation is a variation),
  • propose  product information wording in case the recommendation is a variation, but no exact wording is proposed by the PRAC Rapporteur / Lead Member State,
  • provide a justification in case the MAH does not agree with the PRAC Rapporteur / Lead Member State recommendation to vary, suspend or revoke the MA; and/or
  • include additional comments or clarification deemed necessary by the MAH

The MAH’s comments should be submitted as per the PSUR dossier submission requirements detailed in the question “How shall I submit the response to a request for supplementary information during a PSUSA procedure?”.

In case of major disagreement with the PRAC Rapporteur’s/Lead Member State’s proposed Recommendation as stated in the updated assessment report, the MAH should contact the EMA Procedure Manager no later than two working days following receipt of the report and provide in writing a rationale for the major disagreement for the PRAC Rapporteur’s/Lead Member State’s consideration. In this communication the MAH should indicate whether they would wish to make use of the opportunity of an oral explanation to defend their position before the PRAC. In the absence of a reply within two days following receipt of the report, the EMA will assume that no oral explanation is requested.

The MAH of centrally authorised medicinal products should submit a clean and a tracked version of the agreed amended product information prior to the adoption of the PRAC recommendation on the PSUSA.

In case the PRAC adopts a recommendation on the maintenance of the marketing authorisation, such recommendation is not transmitted to the CHMP or CMDh and the procedure ends with the adoption of the PRAC recommendation.

In case the PRAC recommends any regulatory action i.e. variation, suspension or revocation of the marketing authorisation, the PRAC recommendation will be transmitted to the CHMP if it includes at least one CAP or to the CMDh if it includes only NAPs. At its next meeting following the PRAC recommendation, the CHMP or the CMDh, as applicable, will adopt an opinion or a position, respectively. Subsequently, where the procedure includes at least one CAP, the Commission will adopt a decision to the MAHs for the centrally authorised products and, as applicable, to the competent authorities of the Member States for nationally authorised products. Where the procedure includes only NAPs, the procedure ends with the CMDh position in case of consensus and in case of a majority vote, the CMDh position will be followed by a Commission decision (CD) to the Member States, which respectively have to be implemented according to the timetable indicated in the CMDh position or within 30 days of the CD receipt by the Member States. For further details on the procedural aspects of the EU PSUSA for NAPs only, please refer to the relevant CMDh SOP on the processing of PSUR single assessment for nationally authorised products.

The outcome of the PSUR assessment results in a legally binding decision or CMDh position and any action to vary, suspend or revoke the marketing authorisations must be implemented in a harmonised and timely manner for all products within the scope of the procedure across the EU.

References

No specific template needs to be followed for the responses to the request for supplementary information (RSI). The responses to the RSI should be accompanied by a cover letter within the deadline, which cannot be extended at the request of the MAH.

The submission requirements for responses to requests for supplementary information are the same as those for the submission of the PSURs. For the submission of responses to the PSUR Repository, the xml delivery file is filled in the same way as the original PSUR submission apart from the selection of ‘response’ as a regulatory activity (submission unit). This xml delivery file should be attached to the relevant eCTD sequence submitted via the eSubmission Gateway/Web Client. The regulatory activity ‘PSUR’ can only be used for the ‘initial’ PSUR submission due to the built-in business rules linking to the submission deadline.

Please refer to the e submission webpage and the PSUR Repository MAH user guide for more information on the creation of the delivery file.

The preparation of the translation process

In view of the short timeframe for finalisation of the translations and in order to optimise the quality of the translations, the MAHs are strongly advised to prepare for the translation process well in advance in the pre-opinion / position stage, i.e. just following adoption of the PRAC recommendation for variation.

In case of a PSUSA procedure where several MAHs are involved, the EMA will coordinate the translation process by approaching the MAHs individually and provide the timelines accordingly. MAHs should translate all relevant Annexes for each procedure, respectively

Procedures that contain centrally authorised products (CAP(s))

  • Annex B: Annexes I, II, IIIA, IIIB, IV1 (scientific conclusions and grounds for the variation of the marketing authorisation) and 127a (risk minimisation measures addressed to Member States)

Procedures that contain a mix of centrally authorised products (CAP(s)) and nationally authorised products (NAP(s))

For the CAP(s):

  • Annex B: Annexes I, II, IIIA, IIIB, IV1 (scientific conclusions and grounds for the variation of the marketing authorisation) and 127a (risk minimisation measures addressed to Member States)

For the NAP(s):

  • Annex C: it is the CAP MAH’s responsibility to provide NAP Annex C translations
  • Annex I (scientific conclusions and grounds for variation to the terms of the marketing authorisations)
  • Annex II (amendments to the product information of the nationally authorised medicinal products)
  • Annex III (conditions to the marketing authorisations), as applicable

Procedures that contain only nationally authorised products (NAP(s))

  • Annex C:
  • Annex I (scientific conclusions and grounds for variation to the terms of the marketing authorisations)
  • Annex II (amendments to the product information of the nationally authorised medicinal products)
  • Annex III (conditions to the marketing authorisations), as applicable
  • Annex III or IV (timetable for implementation2), as applicable

During the translation process

Depending on the type of outcome and whether a Commission Decision is required, the timelines for the translation process vary depending on the need for a linguistic review as illustrated below:

translations.jpg


a. In case of CHMP opinion or CMDh position by majority i.e. followed a Commission Decision, the MAH has to provide the translations of the adopted Annexes in all EU languages (including Icelandic and Norwegian – if applicable as detailed below) according to the following timelines:

Day 5 (5 days after opinion/ position) Translations of the adopted Annexes in EN and in all other EU languages (including Icelandic and Norwegian) are to be provided electronically (in one Eudralink package if applicable) to the Member States (MS) Contact Points for Translations and to the EMA’s procedure assistant and the PSUSA Mailbox.
Day 19 (19 days after opinion/ position) Member States will send linguistic comments on the Annexes to the MAH by e-mail with a copy to the PSUSA Mailbox.
Day 25 (25 days after opinion / position)

The MAH(s) will implement the required changes, compile the translations and send it back to the EMA.

In case of disagreement between a Member State and the MAH, the EMA will not interfere in the translation process at this stage. Disagreements should be solved directly with the concerned MS.

In order to facilitate and accelerate the check of the implementation of the’ comments, the MAH should indicate in “QRD Form 2” for each language if all comments have been implemented or not. In the latter case, a justification should be provided for the appropriate language(s) stating why certain comments are not reflected in the final texts.

 

b. In a case of CMDh position by consensus, Member States may perform a voluntary linguistic review in the translation process, therefore the following timelines apply:

Day 1 – 14 (1 to 14 days after position): MAH translates the adopted Annexes in all other EU languages based on the EN provided version. MAHs with marketing authorisations in Iceland and/or Norway will provide these languages as well.
Day 15 (15 days after the position): Translations of the adopted Annexes in EN and all other EU languages (incl. Icelandic and Norwegian if applicable) are to be provided electronically (in one Eudralink package if applicable) to the Member States (MS) Contact Points for Translations and to the EMA’s procedure assistant and the PSUSA Mailbox for voluntary linguistic check.
Day 28-34 (28-34 days after position)

The MAH(s) will implement the required changes.

Translation of the adopted Annexes in EN and in all other EU languages (including Icelandic and Norwegian) are to be compiled and provided electronically (in one Eudralink package if applicable) to the EMA’s procedure assistant and the PSUSA Mailbox.

Day 35-45 (35-45 days after position) The EMA will send the package to the CMDh and prepare the translations for publication.

In case of an adoption of a European Commission decision addressed to the EU Member States, translation into Irish language is also required since January 2022 but the translation into Gaelic language will be performed by the Translation Centre (CDT) in Luxembourg and reviewed by the Ireland Member State: Product-information requirements.

After the translation process

Once the translations are received from the MAH, the Agency will check if all Member States’ comments have been implemented.

  1. In case of a CHMP opinion or a CMDh majority position the Agency will compile the Annexes in all languages and send the final copies to the Commission, members of the Standing Committee and the MAH(s) at Day 27 (27 days after opinion). 
    Following receipt of the final compiled translations, the Commission will start the 22-day Standing Committee consultation, addressing only legal and public health matters (which means in principle no further linguistic review).
  2. In case of a CMDh position (by consensus), the Agency will compile the Annexes in all languages, send the final copies to the Member States and, where applicable, the full set of Annexes will be published on the EMA website.

Standards of translation of Annexes

Please be reminded that in accordance with Union data protection requirements, no personal data should be included in the annotated PIs. This applies to the English version submitted at the time of opinion, the draft translations submitted at D+5 and the final translations submitted at D+25. Please submit annotated PIs in an anonymised format (i.e. names of the reviewers removed from the track-changes). If you do not wish to do so, please ensure that the individuals whose data is included consented to its sharing with EMA and its further sharing by EMA with third parties such as other marketing authorisation applicants, marketing authorisation holders and National Competent Authorities, as relevant. EMA expressly disclaims any liability or accountability for the presence of unnecessary personal data in the annotated PI submitted by the marketing authorisation holder.

  • The structure of the English Annexes has to be strictly followed and should be exactly translated as per the adopted English version (i.e. full product information or only amendments to the relevant sections of the product information).
  • For translations of Annexes QRD templates for each language should be used
  • Make sure that the title pages are adjusted and all brackets (i.e. <>) are deleted from the title.
  • Do not leave sections out, do not update the Annex III, e.g. the sections [to be completed on a national level] simply to be translated as ‘to be completed on a national level’.
  • Good quality of the translations and compliance with the Member States’ comments is required to facilitate the process.

If a translation is considered not to be of an acceptable quality, the Member State concerned will inform the MAH and the Agency within 3 days of receipt of the translation. The Agency will inform the MAH of the insufficient quality of the translations and the transmission to the Commission will be delayed until receipt of the amended translation (which would be expected within 1 week). A revised timetable will then be prepared.

The MAHs are also strongly advised to liaise directly with the Member States in case of disagreement with any of the comments made or in case further clarification on some comments is required, and to reflect the outcome in “QRD Form 2”.

In addition, the MAHs are reminded that in case the complete product information is part of the Annex III, it should be presented in strict compliance with the QRD Convention (e.g. format, layout and margins).

The Agency will monitor the quality of the translations, the review by the Member States and industry’s compliance with the Member States’ comments as part of the Performance Indicators.

References


1Annex IV are part of the next EPAR publication. However, they will not remain part of the EPAR and will become obsolete with the next following EPAR revision. They, however, remain part of the Commission Decision in the Union Registry on the Commission's webpage.

2This time table is adopted in case a CMDh position reached by consensus and therefore not followed by a Commission Decision; in case of a majority position, the deadlines foreseen in the legislation for implementation after the Commission Decision apply.

Requests for follow-up data made as part of the conclusion of a EU-PSUSA procedure are expected to be submitted as post-authorisation measures (LEG) for CAPs and PSUFU for NAPs.

The submission of a LEG for CAPs must be done in eCTD format via the eSubmission Gateway/Web Client. LEGs must not be submitted to the PSUR Repository. For more information on the submission of a LEG, please refer to the existing Post-authorisation measures: questions and answers.

PSUFUs for NAPs must not be submitted in the PSUR Repository and neither to EMA. The submission and assessment is expected to take place at national level and be coordinated across the Member States. For more information on the submission of a PSUFU, please refer to the existing CMDh PSUFU guidance document.

Reference

Information on the outcome of PSUSA involving centrally authorised medicinal products only is made available in the European Public Assessment Report (EPAR) page of the relevant medicine.

Information regarding the variation of NAPs that are part of a mixed CAP/NAP procedure is available in the Union Register for nationally authorised products.

Information on the outcome of the EU single assessment of PSURs involving nationally authorised medicinal products only is available on the EMA web page under Download medicine data section.

Additionally, the MAHs are reminded to routinely check the minutes of the relevant Committee/Coordination group, where the outcomes of PSUSA procedures and of the respective plenary discussions are also published.

For PSUSA involving CAPs the product information is varied as part of the Commission Decision issued to the MAHs, without the need for a variation. For CAPs outside the procedure (e.g. generics), the changes should be introduced through a type IB variation under category C.3.b.

For the NAPs included in the PSUSA procedure, the Commission decision (when applicable) is addressed to the Member States and therefore, it should be implemented by the NCAs within 30 days of its notification. The respective variations for the NAPs have to be submitted to the relevant NCA within 10 days after publication of the Commission Decision on the EC website.

For NAPs included in a PSUSA procedure, for which a CMDh position was adopted by consensus,a timetable for submission of the variations is applicable to all affected products, including those that are not listed in the annex to the position, is published on the EMA website. In case of a majority position, the deadlines foreseen in the legislation for implementation after the Commission Decision apply.

Changes to the product information resulting from a single PSUR assessment may be implemented through the submission of an type IAIN variation under category C.3.a if harmonised national translations are available and no further adaptation of the currently approved wording is necessary. In cases where the wording has to be adapted, a type IB variation under category C.3.b has to be submitted. In case the MAH wants to submit new data for assessment, a type II variation should be submitted.

For other products not directly involved in the PSUSA procedure, the changes have to be submitted via a variation procedure according to the timelines indicated in the table below.

For NAPs, further guidance on the implementing variation can be found on the CMDh website (Question & Answers, Pharmacovigilance legislation).

  CAP products NAP products
Product involved in procedure Yes No Yes No
Implementing variation needed, type and classification Not applicable; the variation is directly implemented through Commission Decision to MAH involved in the PSUSA procedure

Yes

IB C.3.b

Yes

Please refer to answer to Question 3.3 of the CMDh Variations Q&A.

Heads of Medicines Agencies: Questions & Answers (hma.eu)

Yes

Please refer to answer to Question 3.3 of the CMDh Variations Q&A.

Heads of Medicines Agencies: Questions & Answers (hma.eu)

Timeframe for submission of variation Not applicable MAHs to submit variations within two months after receipt of the EMA communication encompassing the safety updates referred to in the relevant PSUSA procedure

For CMDh position by consensus: as per the dateindicated in the translation timetable i.e. 1051 calendar days after adoption of the CMDh position.

For CMDh position by majority vote: 10 days after publication2 of CD on EC website.

For CHMP Opinion: 10 days after publication of CD on EC website

For CMDh position by consensus: as per the date indicated in the translation timetable i.e. 1051 calendar days after adoption of the CMDh position.

For CMDh position by majority vote: 60 days after publication of CD on EC website.

For CHMP Opinion: 60 days after publication of CD on EC website.

1 45 calendar days for translation publication + 60 calendar days from publication of translations

2 See also Q 3.3 of the Questions and answers list for the submission of variations according to Commission Regulation (EC) 1234/2008

The PRAC recommendation resulting from a PSUSA is directly applicable to the medicinal products within scope of the single assessment for the concerned EURD entry.

Marketing authorisation holders whose medicinal products are not included in the scope of the single assessment are reminded of their obligation to keep the product information up to date, in line with current scientific knowledge.

They should therefore consider whether a PRAC recommendation arising from a PSUSA is also relevant to their products and, where applicable, submit the appropriate variation with the corresponding data package, even when PRAC has not explicitly requested the extrapolation of the recommendation.

In exceptional cases, upon completion of the procedure, the PRAC Assessment Report may, consider that the PRAC recommendation can be extrapolated to medicinal products not included within the scope of the single assessment. In such case, PRAC may support that a request for product information amendments to medicinal products containing a single active substance is extended to fixed‑dose combinations containing this active substance, or vice versa, when supported by the evidence reviewed in the PSUSA.

  • If centrally authorised products (CAPs) are affected by extrapolation, the EMA will contact the concerned MAHs to enable them to take the necessary regulatory actions to implement the PRAC recommendation in their marketing authorisations.
  • If nationally authorised products (NAPs) are affected, the request will be made public through the CMDh meeting minutes to enable the concerned MAHs to take the necessary regulatory actions on the marketing authorisations. Further information is available in the CMDh Q&A on the Pharmacovigilance Legislation: Heads of Medicines Agencies: Questions & Answers.

For centrally authorised products (CAPs), if you cannot find the answer to your question in the Q&A when preparing your application or during the procedure, please contact the Product Lead responsible for your product.

For nationally authorised products (NAPs), the assigned EMA Procedure Manager should be contacted during the procedure in case of questions. If you encounter issues while preparing for the PSUR submission and before the EMA Procedure Manager has been assigned, and cannot find the answer to your question in the Q&A, please submit your query using the Ask EMA feature. The use of the key word 'PSUR' as a minimum in the subject line will help the Agency allocate your query to the correct person.

Please give as much detail as possible when completing your request (the procedure number of the PSUR single assessment as per the EURD list, the name of the product and the name of the active substance/combination of active substances) and be sure to include your correct and complete contact details. You should type the full details of your query in the appropriate space. If the contact details you provide are incomplete or inaccurate this may prevent the Agency from communicating with you. In case of incomplete or incorrect data in the web form, the request may not be processed.

For PSUR repository interface, eSubmission Gateway and/or the Web Client questions, issues, change requests and requests for services, please contact us through the EMA Service Now.

Within the portal, to report an issue with the PSUR Repository or other related eSubmission tool, please select option ‘Report an issue with eSubmission’ and select the relevant system from the menu under ‘Service Offering’.  

To help us deal with your enquiry, please provide as much information as possible including whether your query refers to a NAP or a CAP, the procedure number of the PSUR single assessment as per the EURD list, the name of the product and the name of the active substance/combination of active substances in your correspondence. Please also include screenshots or attachments with further information where relevant. In case of incomplete or incorrect data, the request may not be processed.

Please refer to the e submission webpage and the PSUR Repository MAH user guide for additional information.

For details on how to submit requests for amendments of the EURD list or any other questions related to the EURD list, please refer to the ‘Introductory cover note to the List of European Union reference dates and frequency of submission of Periodic Safety Update Reports’.

MAHs and other stakeholders can request amendments to the EURD list by emailing eurdlist@ema.europa.eu with the following information:

Template for a request for amendments of or addition of active substances or combinations of active substances to the European Union reference-date list

Reference

Page update history

An update log is available to show the date and summary of changes to this webpage. It does not include updates to linked documents or minor edits like typos or broken link fixes.

The tracking of updates begins in March 2026.

27 March 2026

Update to questions:

  • 13. Do I have to submit a PSUR if my medicinal product is authorised in accordance with Article 58 of Regulation EC No. 726/2004 (EU-M4all)?
  • 30. How shall I implement the outcome of a PSUSA procedure?
  • 31. Can I extrapolate the PRAC recommendation on a PSUSA to medicinal products not included in the procedure?

Share this page